Rayterton Quality Management System (QMS)

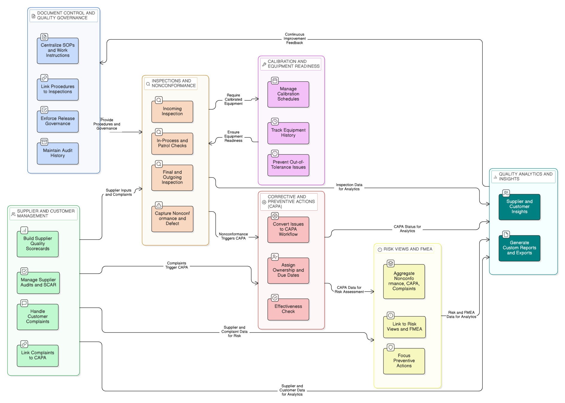
Quality Management System that connects governed standards, shopfloor inspections, nonconformance, CAPA, supplier controls, and quality analytics in one operating flow. Designed to keep every plant aligned on the same approved methods while keeping evidence ready for audits and management reviews.

What Rayterton QMS covers

  • Analytics for defect, scrap, yield, and execution status
  • Document governance and change control for SOPs and work instructions
  • Inspections from incoming to in process to final release
  • Structured NCR and CAPA workflows with traceability and effectiveness checks
  • Supplier performance and customer complaint closure with feedback into CAPA
  • Risk visibility and FMEA linkage for preventive focus

End-to-end Operating Story

End-to-end Operating Story

Executive Quality Analytics and Insights

The Executive Quality Analytics and Insights provides a comprehensive overview of the organization's quality performance. Key metrics like Defect Rate, Scrap Cost, and First Pass Yield are tracked in real-time, allowing executives to monitor production quality at a glance. With an in-depth analysis of Critical Focus Areas, including Line Yield, Supplier Quality, and CAPA Closure Rate, the system identifies and prioritizes quality issues to drive corrective actions.

Executive Quality Analytics and Insights

The dashboard highlights Top Quality Issues with a Pareto Chart categorizing defects by type and quantity, enabling teams to focus on critical issues. The Critical Action Status section tracks ongoing CAPA and NCR actions, providing visibility into overdue tasks, ownership, and due dates. This centralized view supports data-driven decisions, enhancing quality control and continuous improvement.

Process Mapping and Document Control

The system incorporates Process and Line Mapping, providing a visual layout of production steps, with each procedure tied to specific production lines. The Document Library section allows for streamlined access to SOPs and operational guidelines, with real-time tracking of document revisions, status, and ownership, ensuring that every document is linked to the relevant process and production line for continuous compliance and quality control across all plants.

Process Mapping and Document Control Process Mapping and Document Control

Change and Training Management

The Change Management & Release Board centralizes tracking of Change Requests (CRs), providing real-time updates on status, risk, and approvers, ensuring smooth transitions from draft to approval and release. It also offers workflow visibility, high-priority CR notifications, and version control, ensuring decision-making and audit readiness. The Training and Acknowledgment Matrix tracks employee training completion and acknowledgment statuses across plants, highlighting pending and overdue tasks with reminder emails for overdue actions. Both systems enable seamless management of quality processes and employee compliance, enhancing operational efficiency.

Change and Training Management Change and Training Management

Incoming Inspection Console

The Incoming Inspection Console streamlines the tracking and management of incoming material inspections by monitoring lot arrival, risk levels, and inspection status. It enables efficient lot tracking with risk indicators, allowing real-time defect recording for non-conformities. The system supports immediate disposition decisions, such as Accept, Rework, or Reject, based on test results, while prioritizing high-risk lots for timely intervention.

Incoming Inspection Console

The Incoming Inspection Console streamlines the process of tracking and managing incoming material inspections. Each lot is monitored for arrival, risk levels, and inspection status. The console displays real-time data, including details about supplier, material, and PO information. The console also supports disposition decisions like Accept, Rework, or Reject, based on the test outcomes, allowing for proactive handling of issues. With prioritized attention on high-risk lots, the system ensures that potential problems are addressed promptly, minimizing quality risks and maintaining production flow

In-Process and Patrol Checks & Nonconformance (NCR) Tracking

Rayterton QMS improves In-Process and Patrol Checks by tracking inspection parameters in real-time, allowing quick decisions like Accept, Rework, or Reject based on test results. If defects are found, operators can raise Nonconformance (NCR) reports directly, ensuring rapid resolution. The system also shows an Exception List for critical findings and helps with making disposition decisions. The NCR Catalog tracks defects by type, severity, and status.

In-Process and Patrol Checks & Nonconformance (NCR) Tracking In-Process and Patrol Checks & Nonconformance (NCR) Tracking

Corrective and Preventive Action (CAPA)

This Rayterton QMS provides an organized view of Corrective and Preventive Actions (CAPA), allowing users to track and manage ongoing actions from identification to resolution. The system displays open and overdue CAPAs, with clear visibility into priority levels and status updates, such as Implementation, Verification, or Investigation.

Corrective and Preventive Action (CAPA)

Rayterton QMS provides real-time tracking of CAPA progress, displaying statuses such as Open, In Progress, Implemented, and Verification. The system ensures immediate containment actions to prevent issues from escalating and offers clear visibility of NCR connections, allowing CAPAs to be traced back to specific Nonconformance (NCR) findings. Additionally, the system maintains an update history that logs all changes, including actions taken and their outcomes, ensuring the process remains audit-ready. Final disposition decisions, such as Rework, Scrap, or RTS, can be made directly within the system, streamlining resolution and ensuring accountability.

Calibration and Equipment Readiness

Rayterton QMS simplifies calibration and equipment readiness by providing an overview of all instruments, their calibration status, and upcoming due dates, tracking over 250 instruments across production lines. The system shows whether they are valid, overdue, or out of tolerance, with real-time status tracking for each asset. It offers detailed calibration history and certificates to ensure compliance and traceability, along with scheduled calibration reminders and clearly marked overdue or blocked instruments. The system also allows logging of maintenance and calibration results, ensuring all equipment meets required standards to prevent downtime and maintain optimal working condition.

Calibration and Equipment Readiness

Full Product Tracking and Synchronized Systems

Rayterton QMS facilitates the comprehensive management of supplier quality and customer complaints by integrating detailed performance tracking with resolution workflows. The system monitors supplier metrics, including defect rates, audit scores, and Non-Conformance Reports (NCRs), to identify high-risk vendors and manage Supplier Corrective Action Requests (SCARs). Concurrently, it ensures that customer complaints are categorized by severity and directly linked to Corrective and Preventive Actions (CAPA) for efficient traceability and resolution.

Full Product Tracking and Synchronized Systems Full Product Tracking and Synchronized Systems

Glossary

System & General Management

  • QMS (Quality Management System): A system that connects governed standards, shopfloor inspections, nonconformance, CAPA, supplier controls, and quality analytics in one operating flow.
  • BPI (Business Process Improvement): A core expertise of Rayterton focused on enhancing business operations.

Quality Assurance & Control

  • NCR (Nonconformance Report): A report raised when defects are found, used to track defects by type, severity, and status.
  • CAPA (Corrective and Preventive Actions): A workflow to convert issues (like nonconformances or complaints) into structured actions to prevent recurrence.
  • FMEA (Failure Mode and Effects Analysis): Used to link risk visibility for a preventive focus.
  • SCAR (Supplier Corrective Action Request): A formal request for corrective action issued to high-risk vendors or for supplier quality issues.
  • IQC (Incoming Quality Control): Refers to the inspection of incoming materials.

Operational Terms

  • PO (Purchase Order): Reference information used during the tracking of incoming material lots.
  • RTS (Return to Supplier): A disposition decision for non-conforming items where the product is sent back to the vendor.
  • ESD (Electrostatic Discharge): Refers to specific control policies managed within the document library.

Document & Change Management

  • SOP (Standard Operating Procedure): Documents governed within the system for change control and compliance.
  • CR (Change Request): A request to modify documents or processes, tracked from draft to approval and release.

Ready to fully customize Quality Management System to your needs

Share your structure, policies, and pain points. Rayterton will deliver Quality Management System customized to your processes, enabling consistent quality workflows, accurate quality data, while addressing your main concerns.