Hotels, Restaurant, and Hospitality ← Back to Software Information

Spa, Gym, and Wellness Management System

An integrated system designed to optimize scheduling and operational control.

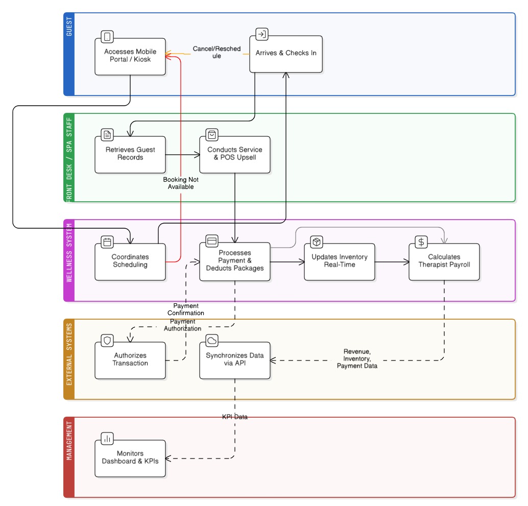
End to End Operating Flow

End to End Operating Flow

About Rayterton Spa, Gym, and Wellness Management System

This application is an integrated system designed to optimize scheduling, maximize therapist utilization, and increase revenue. The system is built to support local efficiency, global scalability, and real time operational control. The platform serves luxury hotel spas, independent wellness centers, gyms, fitness studios, beauty clinics, and massage therapy chains. The application provides full control of the guest journey from self booking to post treatment checkout. It enables real time visibility on room utilization, therapist availability, and revenue metrics.

Why Rayterton Spa, Gym, and Wellness Management System

The application is designed specifically to eliminate booking conflicts and optimize available slots. The system remains configurable for diverse service types and memberships without requiring heavy customization. The application relies on modern technology to support secure scaling and stable operations. The platform ensures transparent payroll calculation and provides measurable operational metrics for the facility.

Dashboard and Command Center

Dashboard and Command Center

The executive dashboard delivers real time key performance indicators for management. The interface displays analytic graphs to monitor revenue and utilization tracking. The command center presents real time metrics indicating the optimal use of available slots and treatment rooms.

Core capabilities:

  • Real time wellness operations monitor.
  • Room and therapist utilization tracking.
  • Revenue and loyalty key performance indicator dashboard.

Omnichannel Scheduling and Booking

Omnichannel Scheduling and Booking

The scheduling module prevents conflicts by coordinating therapists and treatment rooms. The front desk interface features a resource calendar dedicated to therapist and room booking. The system includes a mobile application portal and a self service check in kiosk to facilitate independent guest booking.

Core capabilities:

  • Front desk therapist and room booking.
  • Mobile self booking portal.
  • Self service check in kiosk.

Guest and Health Record Management

Guest and Health Record Management

The application centralizes guest data to display a comprehensive guest profile. The system records detailed personal preferences and complete visit history. The module highlights critical medical contraindications logs to ensure guest safety before treatments commence.

Core capabilities:

  • Guest master data and personal preferences.
  • Medical contraindications safety log.
  • Comprehensive visit and treatment history.

Membership and Package Administration

The administration module utilizes a rules based engine to manage membership tiers and configure benefits. The customer management interface provides visual indicators to track package expiry dates and package allotments. The system automatically processes membership renewals and upgrades based on predefined rules.

Core capabilities:

  • Membership tiers and benefits configuration.
  • Package allotment and expiry tracking.
  • Rules based renewal and upgrade engine.
Membership and Package Administration

Point of Sale and Billing

The Point of Sale system features a touchscreen optimized interface to facilitate efficient billing. The cashier screen displays intelligent prompts to recommend retail products and service add ons. The application integrates directly with payment gateways to process transactions automatically.

Core capabilities:

  • Touchscreen optimized Point of Sale system.
  • Retail product upsell and add ons prompts.
  • Integrated payment gateway connectivity.
Point of Sale and Billing

Inventory and Stock Management

The inventory matrix tracks retail product catalogs and internal spa consumables in real time. The system monitors stock movements and updates the inventory table instantly when products are sold. The module generates low level alerts to notify staff and prevent product shortages.

Core capabilities:

  • Retail products catalog tracking.
  • Spa consumables and internal stock management.
  • Stock movement monitoring and low level alerts.
Inventory and Stock Management

Therapist Payroll and Performance

The staff management dashboard calculates automated commissions and performance incentives. The system bases these calculations on predefined rules and individual therapist performance metrics. The module coordinates therapist rosters transparently and generates accurate payroll reports automatically.

Core capabilities:

  • Incentive and commission rules calculation.
  • Therapist coordination and roster management.
  • Automated payroll report generation.
Therapist Payroll and Performance

Integration and System Ecosystem

The application architecture utilizes active application programming interfaces to connect securely with external platforms. The system links directly to the property management system and external accounting software. The ecosystem applies strict Single Sign On and Role Based Access Control protocols to secure the system.

Core capabilities:

  • Property management system connectivity.
  • External accounting application link.
  • Single Sign On and Role Based Access Control security administration.
Integration and System Ecosystem

Comprehensive Reporting

The reporting module provides analytical tools and presents data through structured grids. The system details information regarding revenue streams, facility utilization, and financial statements. The application generates specific reports dedicated to therapist commission statements.

Core capabilities:

  • Revenue and financial reporting.
  • Slot and room utilization analysis.
  • Detailed therapist commission statements.
Comprehensive Reporting

System Value and Operations

This system functions as a centralized command center to manage wellness operations efficiently. The application provides the necessary structured tools to manage guest loyalty and support sustainable profitability.

Glossary of Terms and Abbreviations

Term Definition
API Application Programming Interface. A modern architecture component used for connectivity to external accounting and property management systems.
KPI Key Performance Indicator. A measurable value used to track operational performance such as room utilization and overall revenue.
PMS Property Management System. A central facility system that synchronizes automatically with the wellness platform via application programming interfaces.
POS Point of Sale. A touchscreen optimized system used to process billing and handle retail product transactions.
RBAC Role Based Access Control. A strict security protocol used to restrict system access logically for staff members.
SSO Single Sign On. A strict security protocol used to authenticate staff access to the operational ecosystem securely.

System Implementation and Support

The platform ensures a completely risk free implementation process equipped with comprehensive ongoing support. The system operates to manage wellness operations, build guest loyalty, and maintain sustainable profitability.