Hotels, Restaurant, and Hospitality ← Back to Software Information

Revenue Management & Dynamic Pricing

Data-driven rates and optimal occupancy for total revenue mastery.

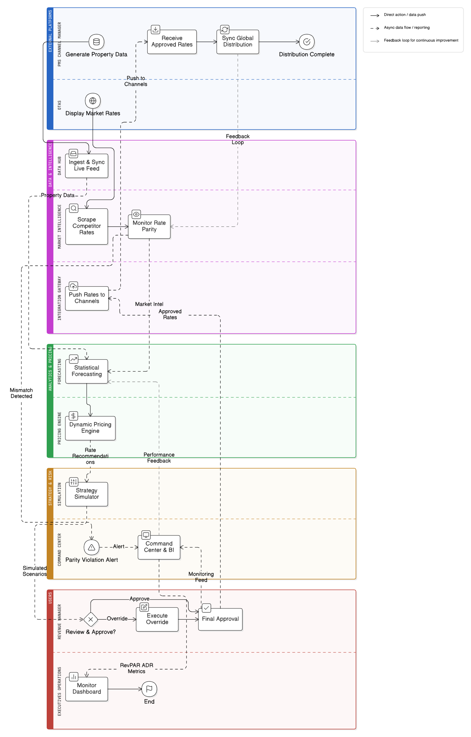
End to End Operating Flow

End to End Operating Flow

About Rayterton Revenue Management & Dynamic Pricing

This system is a complete suite engineered to optimize daily rates, maximize availability, and protect market parity. It uses robust statistical forecasting and transparent rule-based logic to increase revenue per available room and average daily rate without relying on black-box algorithms. The platform serves independent hotels, management groups, serviced apartments, and integrated hospitality enterprises. It enables seamless collaboration across revenue management, sales, and front office departments through shared visibility. The enterprise-grade architecture includes a seamless REST API and role-based access control security.

Why Rayterton Revenue Management & Dynamic Pricing

This software offers a scalable technology stack featuring data warehousing and role-based access control. It provides an implementation package that includes data models, rule templates, and pilot testing. The platform is designed for immediate operational speed using automated daily recommendations. It requires no upfront payment or long-term lock-in and is supported by annual maintenance.

Revenue Command Center

Revenue Command Center

The Revenue Command Center delivers an executive performance overview to track critical metrics. It features large widget cards displaying real-time revenue per available room, average daily rate, and forecasted occupancy. The dashboard includes a line chart that shows thirty-day revenue trends and pickup data. A live action center sidebar highlights urgent alerts such as parity violations or sudden demand spikes to facilitate fast decision-making.

Core capabilities:

  • Executive performance overview with real-time trackers.
  • Visual widgets for forecasted occupancy and revenue metrics.
  • Line charts displaying thirty-day revenue trends and pickups.
  • Live action center for daily rate and parity alerts.

Data Hub and Integration Gateway

Data Hub and Integration Gateway

This module provides continuous data ingestion through seamless connectivity with property management systems and channel managers. It uses a topology diagram to show the system connected to external platforms with green status lights indicating active synchronization. A real-time data log table monitors incoming feeds including reservation pickups, segment updates, and lead time data.

Core capabilities:

  • Property management system connectivity and synchronization.
  • Channel manager mapping and integration.
  • Live feed monitor for pickups and segment data.
  • System topology diagram with active syncing status.

Market Intelligence and Competitor Shopping

Market Intelligence and Competitor Shopping

The Market Intelligence module uses a real-time rate shopper to monitor competitors across multiple online travel agencies. It displays a detailed pricing matrix grid that compares property rates against a defined competitive set. The system identifies rate parity violations instantly and uses red highlighted cells to indicate where direct prices are undercut. Bar charts also visualize the market average rate per room category.

Core capabilities:

  • Real-time rate shopper and competitor pricing matrix.
  • Rate parity monitoring and violation center.
  • Visual alerts for undercut direct prices.
  • Market displacement tracker and average rate charts.

Statistical Forecasting and Demand Analytics

Statistical Forecasting and Demand Analytics

The forecasting module analyzes historical time-series data and maps local events to generate accurate demand curves. It features an interactive monthly calendar where high-demand dates are marked with darker heat map colors. Clicking a date reveals a side panel detailing local event triggers and a time-series curve that compares historical booking pace with current trends.

Core capabilities:

  • Time-series historical analysis for accurate forecasting.
  • Interactive event calendar with demand heat mapping.
  • Booking pace and lead time trend comparisons.
  • Segment contribution predictor.

Dynamic Pricing Engine and Yield Control

Dynamic Pricing Engine and Yield Control

The Dynamic Pricing Engine provides automated daily rate recommendations calculated using configurable pricing rules. It displays a table comparing the current best available rate with the proposed rate for the next thirty days. The module includes a rule builder section showing active inventory restrictions such as minimum length of stay fences. Users can manage rate approvals and manual overrides directly from the recommendation table.

Core capabilities:

  • Configurable rule builder for rate calculations.
  • Automated daily rate recommendations.
  • Inventory restriction management and rule fencing.
  • Manual override controls and rate approval workflow.

Strategy Simulator and Risk Management

Strategy Simulator and Risk Management

The Strategy Simulator allows users to build what-if scenarios to test rate changes and simulate promotional impacts. It uses a split-screen layout to compare the current setup against proposed changes before execution. The tool evaluates displacement safeguards by displaying a waterfall chart that visualizes displacement risk and projected revenue impact. This ensures management can strictly evaluate potential revenue loss before applying new rates.

Core capabilities:

  • What-if scenario builder with split-screen comparison.
  • Revenue impact analysis and evaluation.
  • Promotional yield tester.
  • Displacement safeguard evaluation via waterfall charts.

Business Intelligence and Reporting

Business Intelligence and Reporting

The reporting module is a comprehensive dashboard designed for shared viewing among multiple hotel departments. It tracks key operational metrics such as yield loss and revenue per available room performance over time. The system maintains a secure daily runbook and audit trail table. This logs a complete history of system logins and manual rate adjustments.

Core capabilities:

  • Key revenue metrics tracking.
  • Displacement and yield loss reporting dashboards.
  • Departmental collaboration views.
  • Secure daily runbook and audit trail logging.

Glossary of Terms and Abbreviations

Term Definition
ADR Average Daily Rate. The executive performance dashboard tracks this metric in real time to monitor revenue performance.
BAR Best Available Rate. The dynamic pricing engine uses configurable rules based on this rate to calculate automated daily recommendations.
BI Business Intelligence. This module provides comprehensive reporting dashboards to share operational success views and track yield loss.
CTA Closed to Arrival. The system applies this active restriction fence within the rule builder to manage inventory.
CTD Closed to Departure. The dynamic pricing engine utilizes this restriction rule alongside other conditions to control daily yield.
MLOS Minimum Length of Stay. The strategy simulator and rule builder use this condition to restrict inventory and test market scenarios.
OPA Opaque Rate. The system uses configurable rules based on this rate strategy to calculate automated daily pricing recommendations.
OTA Online Travel Agency. The market intelligence module utilizes shopping APIs to scrape competitor rates across these external distribution channels.
PMS Property Management System. The data hub maintains seamless connectivity with this primary software to continuously ingest live pickup and segment data.
RBAC Role-Based Access Control. This enterprise-grade security architecture governs the entire operational lifecycle and maintains the audit trail.
RevPAR Revenue Per Available Room. The command center dashboard tracks this metric to measure operational success and continuous revenue performance over time.
SSO Single Sign-On. The system utilizes this authentication method to secure system access and record a history of logins.

Control Your Pricing Strategy

Take total control of your pricing strategy and outsmart your competitors using actionable data.