Hotels, Restaurant, and Hospitality ← Back to Software Information

Guest Mobile App and Digital Key Management System

This system is designed to elevate the guest experience and maximize ancillary revenue. It integrates a guest mobile application with digital key management to streamline hotel operations. The platform is built for operational efficiency and global scalability.

End to End Operating Flow

End to End Operating Flow

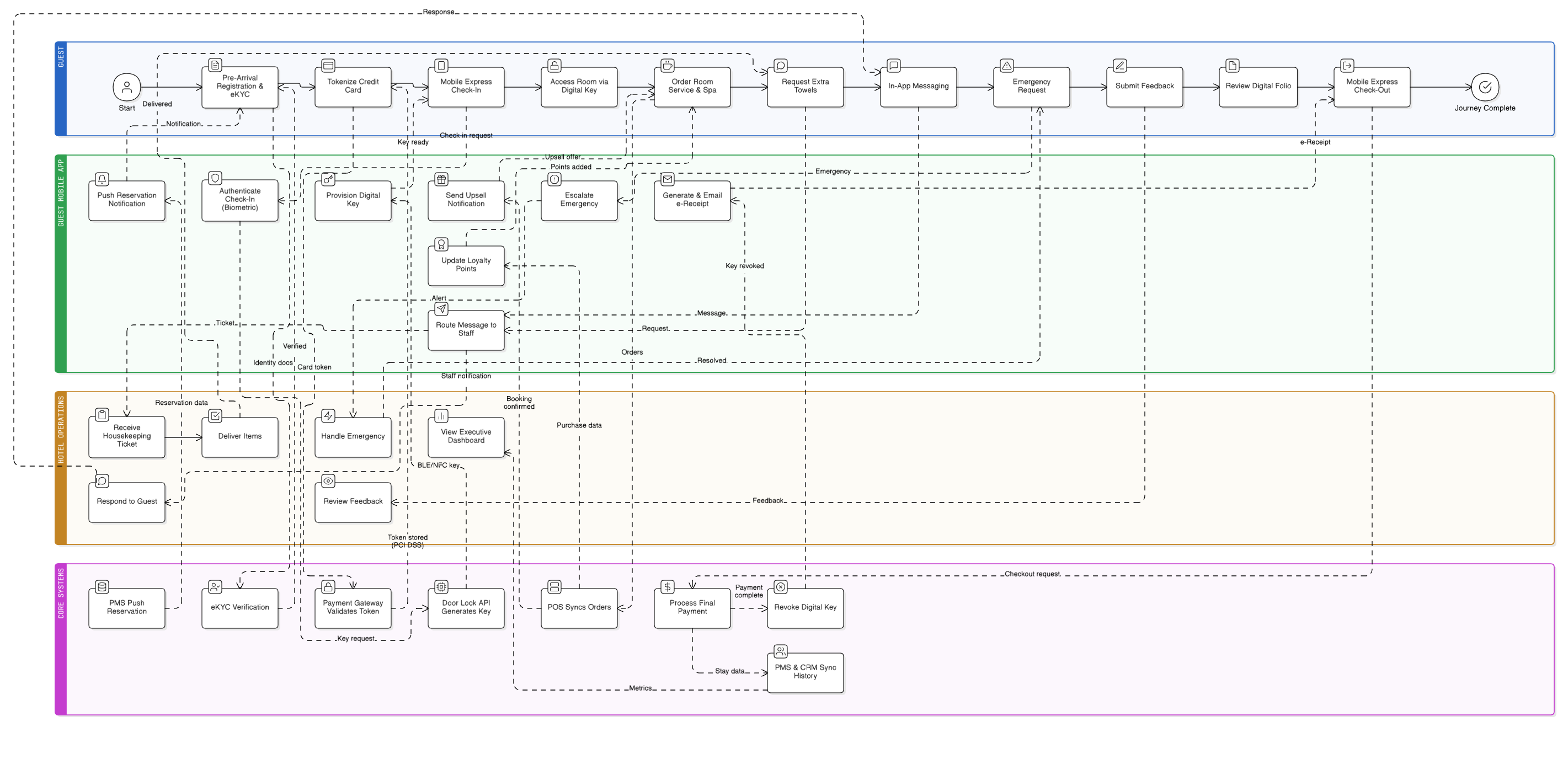
Guest reservation data synchronizes from the property management system to the mobile application. Guests complete secure identity verification and credit card tokenization prior to arrival. The application provisions a digital key for room and facility access upon check-in completion. In-app commerce and concierge requests transmit directly to operational dashboards and point of sale terminals. The platform calculates transaction points automatically and deposits them into the digital wallet of the guest. Guests execute mobile express check-out and the system revokes digital key access automatically. Post-stay data and updated preference profiles synchronize back to the central management systems.

Why Rayterton Guest Mobile App and Digital Key Management System

The application reduces front desk workload and eliminates operational bottlenecks through rule-based automation. It delivers standardized application programming interfaces for rapid deployment across different properties. The platform functions as a comprehensive digital hospitality center built for sustainable revenue generation.

Guest Identity and Check-In Management

The system manages pre-arrival registration and secures document verification through an integrated platform. Guests can securely tokenize their credit cards for incidental deposits before arriving at the property. This module facilitates mobile express check-in to bypass physical queues entirely. The interface eliminates long manual forms to emphasize processing speed.

Core capabilities:

  • Pre-arrival registration with secure identity verification.
  • Credit card tokenization for automated deposit setup.
  • Mobile express check-in and check-out capabilities.
  • Digital folio generation and electronic receipt delivery.
Guest Identity and Check-In Management

Digital Key and Access Control

The application provisions secure digital keys directly to the smartphone of the guest upon authentication. Guests utilize this digital key to access their assigned rooms and permitted public facilities. The system relies on Bluetooth Low Energy and Near Field Communication protocols for real-time access control. It features automated time-bound key expiry and comprehensive access audit logs. The visual interface displays a modern digital keycard with clear validity information and quick access shortcuts.

Core capabilities:

  • Secure key provisioning for smart devices.
  • Room and elevator access management.
  • Automated key revocation and time-bound expiration.
  • Real-time access audit log generation.
Digital Key and Access Control

Food and Beverage and In-App Commerce

The commerce module allows guests to order room service and book facility appointments directly through the application. All in-app orders synchronize instantly with the property point of sale system for immediate preparation. The platform includes a rule-based engine that automatically presents upselling options to the guest. Order tracking indicators keep the guest informed about the preparation and delivery status.

Core capabilities:

  • Digital room service and catalog management.
  • Restaurant table booking and pre-order functionality.
  • Rule-based cross-selling and upselling engine.
  • Direct order tracking and point of sale synchronization.
Food and Beverage and In-App Commerce

Concierge and Service Operations

The application transforms traditional desk requests into measurable digital operations. Guests can use the concierge module to request specific items or services with a single action. These requests automatically trigger support tickets within the operational dashboard. The system monitors service level agreements in real time and provides guests with estimated arrival times.

Core capabilities:

  • Interactive ticketing for housekeeping requests.
  • Engineering and maintenance task generation.
  • Automated staff dispatch and job routing.
  • Real-time service level agreement monitoring.
Concierge and Service Operations

Loyalty, Wallet and Rewards

The platform centralizes member benefits through a digital wallet and centralized point accrual ledger. Every transaction made through the application automatically calculates loyalty points for the guest. The system provides targeted promotional campaigns based on specific operational rules. Staff can utilize a dynamic quick response code within the application to redeem guest points at the point of sale.

Core capabilities:

  • Digital member card and tier management.
  • Centralized point accrual and redemption ledger.
  • Digital voucher and coupon distribution.
  • Rule-based promotion and campaign configuration.
Loyalty, Wallet and Rewards

Omnichannel Communication

The system unifies guest messages from various channels into one centralized staff inbox. The application utilizes rule-based auto-responders to provide instant answers to standard guest inquiries. Management can send segmented push notifications to broadcast specific updates or mass announcements. This ensures the property can maintain continuous communication with guests without heavy manual intervention.

Core capabilities:

  • Unified guest communication inbox for all messages.
  • Rule-based auto-responder configurations.
  • Direct integration with business messaging platforms.
  • Segmented push notification deployment.
Omnichannel Communication

Core Integration and System Governance

Management oversees all operations through a centralized command dashboard that ensures strict access control. The interface visualizes check-in statuses and live service requests using clear data metrics. The platform establishes a centralized bridge connecting the property management system, payment gateways, and door hardware interfaces. All system components operate under strict role-based access control and generate detailed security audit logs.

Core capabilities:

  • Property management system data synchronization.
  • Payment gateway and point of sale bridge integration.
  • Role-based access control implementation.
  • Comprehensive security audit and configuration logging.
Core Integration and System Governance

Glossary of Terms and Abbreviations

Term Definition
BLE/NFC Bluetooth Low Energy and Near Field Communication. These technologies enable secure digital key provisioning and contactless room access directly from a smartphone.
CRM Customer Relationship Management. A centralized system used to synchronize post-stay data and guest preferences for future retention strategies.
eKYC Electronic Know Your Customer. A secure digital process for identity and document verification during pre-arrival registration.
OTA Online Travel Agent. Third-party booking platforms. The application loyalty program helps properties reduce commission costs associated with these platforms.
PMS Property Management System. The core hotel management software that synchronizes reservations and guest data with the mobile application platform.
POS Point of Sale. The system used to process transactions. It integrates with the application to synchronize food and beverage orders and process loyalty point redemptions.
RBAC Role-Based Access Control. A security mechanism that governs system access based on the specific roles of individual staff members.
SLA Service Level Agreement. A measurable standard for service delivery timeframes. The system monitors these timeframes for housekeeping and engineering requests in real time.
SSO Single Sign-On. An authentication process that allows staff to access the core integration and system governance dashboard securely.

Upgrade Your Hospitality Operations

Implement this comprehensive digital hospitality center to achieve operational excellence and sustainable revenue growth. Deploy this platform to take full control of the guest journey from pre-arrival to post-departure.