Hotels, Restaurant, and Hospitality ← Back to Software Information

Rayterton F&B POS & Kitchen Display System (KDS)

A complete end-to-end Point of Sale and Kitchen Display System.

It is engineered to speed up service and control food costs. The platform seamlessly integrates front-of-house operations with back-office accounting.

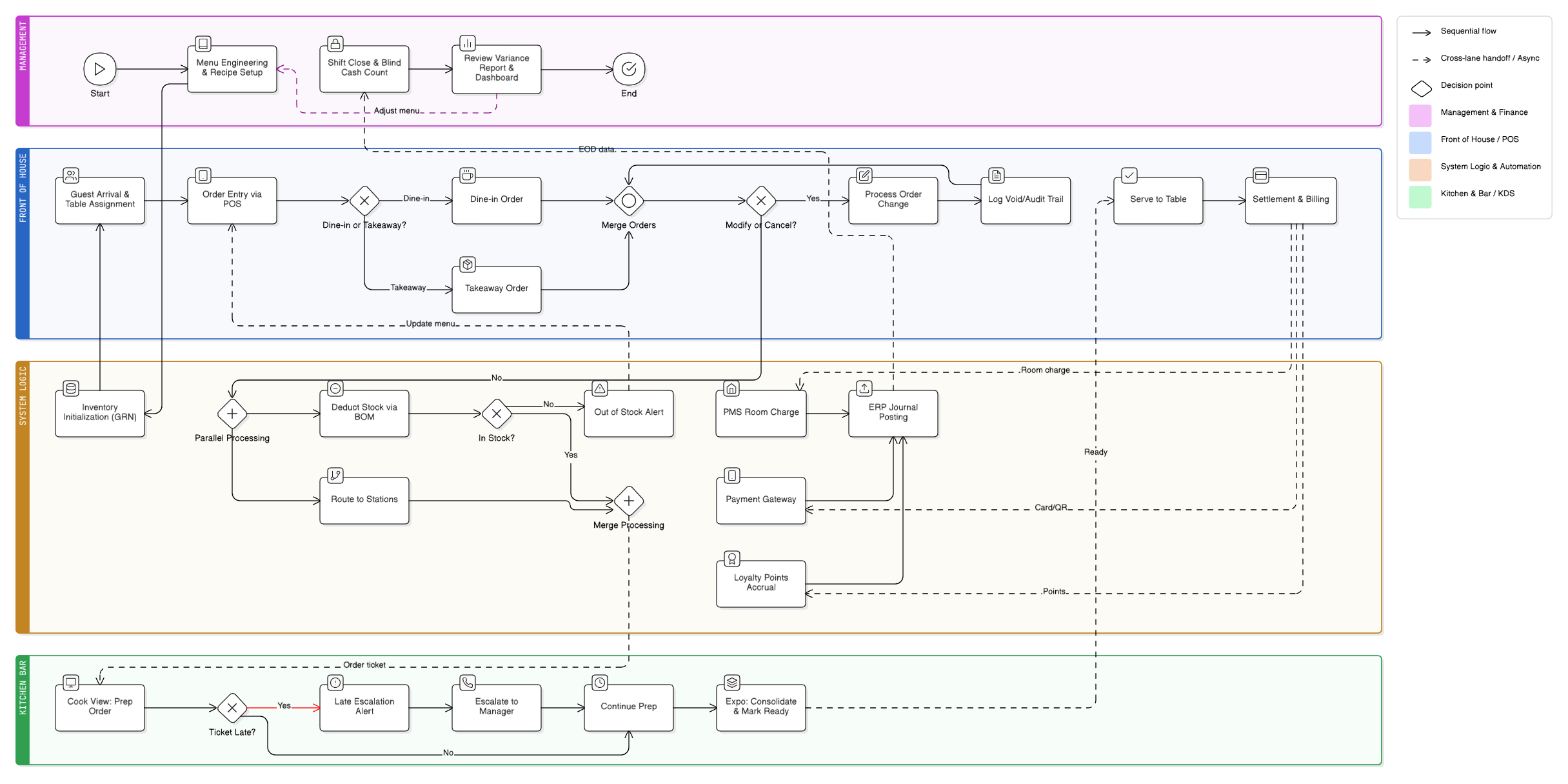
End-to-end operating story

End-to-end operating story

Why Rayterton F&B POS & Kitchen Display System (KDS)?

The system eliminates communication errors by minimizing paper tickets. It provides real-time visibility into kitchen performance and identifies bottlenecks. Rigorous inventory tracking controls waste and prevents theft. The scalable architecture supports single outlets or global chains equally well.

POS and Floor Management

The system features an interactive table map with real-time status updates. It visualizes table status instantly using color codes for available, occupied, or bill printed states to optimize seating turnover. The interface supports split bills, table merges, and item transfers to handle dynamic floor operations. It includes a smart ordering interface that handles complex orders and variants effortlessly to eliminate errors.

Core capabilities:

  • Interactive table map with real-time status.
  • Quick action sidebar for bill splitting and merging.
  • Smart ordering interface for modifiers and add-ons.
  • Quick service and takeaway modes.
  • Void and refund approval workflows.
POS and Floor Management

Intelligent Kitchen Display System

Digital order routing replaces paper tickets with intelligent station management. Orders are routed to specific stations such as hot, cold, or bar sections based on category. The system uses color-coded aging alerts to highlight orders that exceed target preparation times. An Expeditor screen consolidates items to synchronize course firing and ensure orders go out together.

Core capabilities:

  • Digital order routing to specific stations.
  • Color-coded ticket aging alerts.
  • Expeditor screens for service synchronization.
  • Kitchen performance metrics and prep time tracking.
  • Course firing control.
Intelligent Kitchen Display System

Recipe Engineering and Inventory Control

The platform tracks every gram of ingredient usage with automated Bill of Materials. It deducts inventory in real-time based on standard recipes to monitor theoretical versus actual usage. The system manages supplier relationships through automated purchase orders and goods receipt tracking. It allows management to track food costs and real-time margin analysis for every menu item.

Core capabilities:

  • Real-time inventory deduction based on recipes.
  • Automated Bill of Materials and margin analysis.
  • Purchase order and goods receipt management.
  • Wastage and spoilage tracking.
  • Stock transfer and central kitchen distribution.
Recipe Engineering and Inventory Control

Dynamic Pricing and Menu Management

The system supports advanced menu configurations with unlimited modifiers and variants. It allows operators to automate happy hour pricing and create bundle deals to maximize average check size. Management can configure product masters and modifier groups to streamline order entry. The content manager updates digital e-menus to reflect current pricing and availability.

Core capabilities:

  • Advanced menu configuration with unlimited modifiers.
  • Automated happy hour and dynamic pricing.
  • Combo, bundle, and set menu builder.
  • Digital e-menu content management.
  • Product master and category setup.
Dynamic Pricing and Menu Management

Finance and Integration Hub

The Finance module connects directly to Hotel PMS and accounting systems. It automates journal posting, tax calculation, and service charge distribution to eliminate manual data entry. The system supports multi-currency configurations and various payment methods, serta highlights overage or shortage against recorded sales during shift reconciliation.

Core capabilities:

  • Direct integration with Hotel PMS and accounting.
  • Automated journal posting and tax calculation.
  • Multi-currency and payment method configuration.
  • Petty cash and expense management.
  • Blind cash count and shift reconciliation.
Finance and Integration Hub

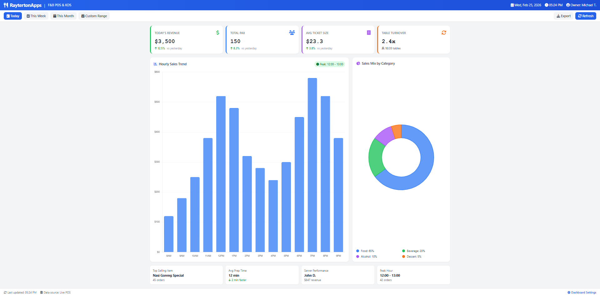
Executive Analytics and Audit

Real-time dashboards provide actionable insights into sales performance and profitability. The system tracks hourly sales to analyze peak hours and optimize staffing. It monitors top-selling items and food cost variances to identify trends. Detailed audit logs track every keystroke to prevent internal pilferage and fraud.

Core capabilities:

  • Real-time sales and profitability dashboard.
  • Peak hour and speed of service analysis.
  • Food cost variance reporting.
  • Detailed audit trails and fraud detection.
  • Product mix and menu profitability analysis.
Executive Analytics and Audit

Glossary of terms & abbreviations

  • BOM = Bill of Materials. A list of the raw materials and quantities required to produce a specific menu item.
  • Expo = Expeditor. A station or role responsible for consolidating items from different kitchen stations to ensure synchronized delivery.
  • GRN = Goods Receipt Note. CA record used to acknowledge the receipt of items from a supplier into inventory.
  • KDS = Kitchen Display System. Digital screens that replace paper tickets to route orders and track preparation time.
  • PMS = Property Management System. A system used by hotels to manage room charges and guest folios.
  • POS = Point of Sale. The system used to process transactions, manage orders, and record sales data.

Ready to fully customize F&B POS & Kitchen Display System to your needs

Share your operating model, menu complexity, and control requirements. Rayterton will deliver an F&B POS & KDS platform tailored to your service flow, kitchen execution standards, and financial control objectives.