Hotels, Restaurant, and Hospitality ← Back to Software Information

Banquet, MICE and Event Management Platform

This integrated platform unifies sales, planning, operations, billing, and on-floor execution into one coordinated control center. It eliminates miscommunication, prevents schedule conflicts, increases space yield, and delivers consistent event quality.

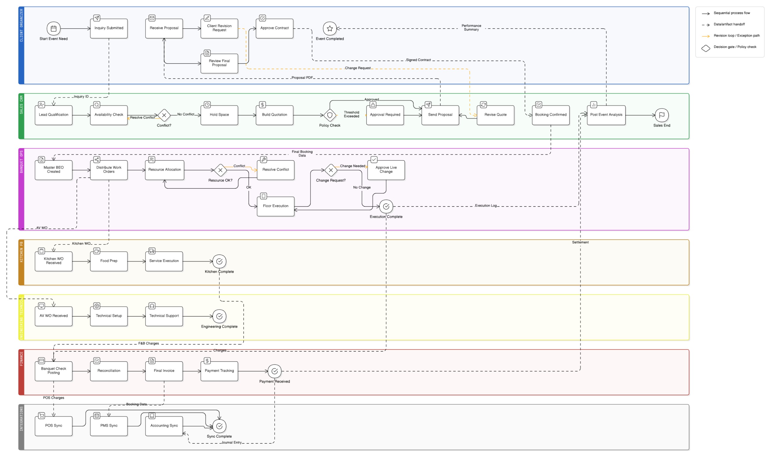
End to End Operating Flow

End to End Operating Flow

About The Event Management System

This platform serves hotels, convention centers, wedding venues, and multi-property hospitality groups. It provides executive visibility with real-time performance indicators and operational readiness alerts. The system accelerates conversion from inquiry to booking using smart quoting tools and follow-up builders. It maintains one source of truth through a centralized Banquet Event Order and controlled versioning.

Why Rayterton Banquet, MICE and Event Management Platform

The system coordinates sales, banquet, kitchen, engineering, and finance departments. It prevents event errors by centralizing the Banquet Event Order and maintaining version audit trails. The application protects revenue streams through space yield optimization and guided upselling. It enables faster response times, structured operational execution, and transparent approval processes. The architecture supports future expansion with open integrations and enterprise security.

Command Center and Event Dashboard

Command Center and Event Dashboard

The Command Center delivers a real-time event dashboard for executive oversight. It utilizes centralized alerts and a cross-department operational tracker to maintain control over every event. The system monitors global space utilization and availability continuously.

Core capabilities:

  • Executive real-time event dashboard.
  • Global space utilization and availability monitor.
  • Cross-department operational tracker.
  • Alerts and centralized coordination center.

CRM and Sales Pipeline

CRM and Sales Pipeline

The Customer Relationship Management module manages leads, inquiries, and client communication mapping. The dynamic quotation builder enables fast and accurate proposals within a single workspace. The system suggests upsell add-ons and packages to increase deal value. Sales teams manage follow-ups using structured timelines, service level agreements, and clear next actions. It prevents versioning errors through an audit trail and provides real-time visibility into estimated revenue and probability.

Core capabilities:

  • Lead and inquiry management.
  • Dynamic quotation and follow-up builder.
  • Upsell add-ons and package suggester.
  • Client relationship and communication mapping.

Function Space and Yield Management

This module configures venue master setups, pricing, and event packages. It applies dynamic yield and revenue management principles to optimize space utilization. The system detects and resolves multi-event conflicts and blocks to protect available inventory.

Core capabilities:

  • Function space and venue master setup.
  • Pricing and package configuration.
  • Dynamic space yield and revenue management.
  • Multi-event conflict and block resolution.
Function Space and Yield Management

Master BEO and Operational Work Orders

The centralized Banquet Event Order editor maintains a single operational truth for all departments. It distributes specific instructions and work orders to kitchen, food and beverage, engineering, and technical teams. The system tracks all modifications through real-time versioning and a comprehensive audit trail.

Core capabilities:

  • Centralized Banquet Event Order editor.
  • Kitchen and food beverage instruction work orders.
  • Engineering and technical work orders.
  • Real-time versioning and audit trail.
Master BEO and Operational Work Orders

Resource and Staffing Allocation

Resource and Staffing Allocation

The resource module controls equipment inventory and allocates necessary items for events. It calculates detailed resource costs and manages workforce staffing rosters. The system also routes requirements to third-party vendors and suppliers to prevent operational shortages.

Core capabilities:

  • Equipment and inventory management.
  • Workforce and event staffing rosters.
  • Detailed resource cost calculation.
  • Third-party vendor and supplier routing.

Billing, Contracts and Banquet Checks

Billing, Contracts and Banquet Checks

The billing module automates contract generation using structured document templates. It enforces billing terms, tracks down payments, and monitors penalty rules. The system automates banquet check posting as services are rendered. It performs final reconciliation to generate accurate payment invoicing.

Core capabilities:

  • Contract generation and document templates.
  • Down payment, terms, and penalty tracking.
  • Banquet check posting and automation.
  • Final reconciliation and payment invoicing.

Event Mobile App and Floor Execution

Event Mobile App and Floor Execution

The staff mobile application provides on-floor teams with exact timelines and execution checklists. Staff members use the application to track event progress and record client change requests instantly. The application includes client concierge features and facilitates formal approvals for requested modifications.

Core capabilities:

  • Staff mobile application for timelines and checklists.
  • Real-time event progress tracker.
  • Live change request recorder.
  • Client concierge and approval access.

Ecosystem Integration and Core Setup

Ecosystem Integration and Core Setup

The ecosystem integration engine connects the event platform directly with Property Management Systems and Point of Sale terminals. It maps data transfers using REST application programming interfaces to synchronize operational data. The module establishes system governance and applies security controls for enterprise deployment.

Core capabilities:

  • Property Management System and Point of Sale integration engine.
  • Accounting system connectivity via API.
  • REST API configuration and mapping.
  • System governance and security control.

Glossary of Terms & Abbreviations

Term Definition
API Application Programming Interface. Connectivity protocols used to link the platform with external accounting and management systems.
BEO Banquet Event Order. A centralized document that distributes precise operational instructions to all event departments.
CRM Customer Relationship Management. A module to process incoming inquiries, manage leads, and map client communications.
PMS Property Management System. A core hospitality system that receives synchronized financial and operational data from the event platform.
POS Point of Sale. Connected transactional systems that integrate directly with the event billing ecosystem.
SLA Service Level Agreement. Time-based commitments used to structure sales follow-ups and operational task deadlines.

Secure Your Event Operations

Gain complete operational control and accurate revenue tracking across all your event facilities. Contact our team to schedule a technical demonstration of the platform capabilities. Establish a single integrated system to deliver consistent events at scale.