Rayterton Inventory and Warehouse Management System (WMS)

Rayterton WMS helps manufacturing warehouses control inbound, storage, replenishment, picking, packing, and shipping in one execution layer. It improves inventory accuracy and warehouse speed, while keeping shipment performance visible through clear operational KPIs.

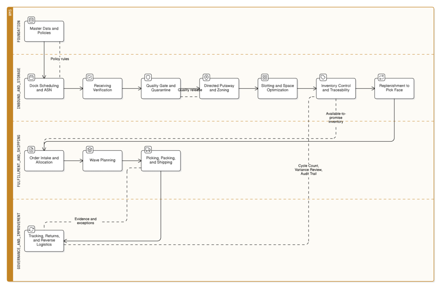
Platform Coverage Map

  • Foundation setup and control: organization and warehouse setup, item and packaging master, policy and rule engine, users, roles, devices.
  • Inventory policies and replenishment: min-max, reorder points, safety stock, ABC-XYZ, replenishment planning, replenishment execution queue.
  • Inbound and receiving: appointment and dock scheduling, ASN management, receiving verification, quality hold and inspection, GR posting and ERP sync.
  • Storage optimization: directed putaway, slotting optimization, location audit and capacity management.
  • Inventory control: on-hand explorer, traceability, transfer and relocation, controlled adjustments with reason codes and approvals.
  • Cycle count: planning, execution, variance review, approval, posting.
  • Fulfillment: order intake, allocation, wave management, picking methods, packing and cartonization, shipping and carrier integration, exception handling.
  • Value added services: kitting orders, VAS work orders.
  • Reverse logistics: returns intake, inspection and disposition, reverse putaway or scrap execution.
  • Labor and optimization: labor standards, productivity metrics, task interleaving.
  • Dashboards and analytics: operational dashboards, alerts and exception tiles, inventory health analytics.
  • Integration and governance: ERP, MES, TMS integrations, API monitoring, BI feeds, audit trail explorer, approval workflows, segregation of duties.

End-to-end Operating Story

End-to-end Operating Story

Executive Warehouse Command Center

This area supports executives and operations leaders who need fast clarity on inventory health, workload, and service risk. It answers simple questions: What is available now, what is blocked, what is at risk, and what must happen next. It links KPIs to drilldowns so teams can move from insight to action quickly.

Core capabilities:

  • Real-time Inventory and Operations Control Tower covering on-hand, allocated, reserved, available, backlog, and shipping readiness.
  • Operational Alerts and SLA Watchlist for shortage risk, inbound bottlenecks, wave delays, quality holds, capacity overload, and shipping cutoff exposure.
  • Exception to action workflows that route issues directly to the responsible queue (receiving, putaway, replenishment, picking, packing, shipping).
  • Executive KPI cockpit for OTIF, order cycle time, backlog aging, dock-to-stock, pick productivity, and inventory accuracy trends.
Executive Warehouse Command Center

Inbound Excellence and Quality Gate

Inbound must be consistent and controlled. This section treats appointments, documents, scan checks, and quality inspection as required gates. Inventory becomes available only after it is verified and released. This reduces rework, shortages, and fulfillment failures.

Core capabilities:

  • Yard, Dock, and Inbound Orchestration with appointment booking, dock assignment, workload balancing, and dwell-time control.
  • ASN Management and Compliance Checks to validate documents, expected quantities, packaging, and supplier requirements.
  • Receiving and Verification with scan-based receipt, lot and serial capture, damage recording, and discrepancy handling.
  • Quality Hold and Inspection Gate with quarantine, sampling, release, reject, RTV, and evidence capture.
  • GR Posting and ERP Sync to align financial stock and operational availability without delays.
Inbound Excellence and Quality Gate

Storage Optimization and Replenishment Engine

Storage performance depends on how fast inventory can be reached without congestion. This area makes movements intentional. Putaway follows rules and constraints. Slotting keeps pick faces efficient. Replenishment is managed as an execution discipline. The goal is speed that stays stable under pressure, with accuracy at scale.

Core capabilities:

  • Directed Putaway and Space Utilization based on zone strategies, temperature or hazard constraints, capacity rules, and handling requirements.
  • Slotting Optimization to assign fast movers to optimal pick faces and reduce travel time.
  • Replenishment Planning using min-max, reorder points, ABC-XYZ policies, and kanban fast-mover strategies.
  • Replenishment Execution Queue with task-based moves, exception handling (blocked bin, mismatch), and operational confirmations.
  • Location Audit and Capacity Management for occupancy control, blocked locations, and storage constraint governance.
Storage Optimization and Replenishment Engine

Inventory Intelligence and Traceability

Inventory Intelligence and Traceability

Manufacturing warehouses need accuracy that holds up during daily volatility. This area standardizes inventory control through continuous cycle counting, variance governance, controlled adjustments, and traceability for compliance and recall readiness. It also provides evidence that proves control during audits.

Core capabilities:

  • On-hand and Availability Explorer by warehouse, zone, and bin, including allocated, reserved, and available views.
  • Inventory Accuracy and Cycle Count Program with ABC policies, blind counting, recount flows, variance review, and supervisor approval.
  • Lot, Serial, Expiry, and Genealogy Traceability for forward and backward trace, FEFO enforcement, and recall readiness.
  • Stock Adjustments with Reason Codes and Evidence with approvals, audit trail, and ERP sync to protect financial integrity.
  • Transfer and Relocation Governance across bins, zones, and warehouses with controlled documentation.

Fulfillment Precision and Shipping Ready

Fulfillment Precision and Shipping Ready

Shipping performance depends on details. Allocation rules, wave design, picking discipline, packing checks, and carrier readiness all matter. This area makes fulfillment predictable. Orders move through controlled stages with scan validation and clear exception handling. It supports multiple picking methods and shipping integrations to improve dispatch reliability and OTIF performance.

Core capabilities:

  • Order Intake and Allocation integrated with ERP, including priority rules, promised dates, and shortage detection.
  • Wave Management with release logic by carrier, zone, cutoff times, and workload balancing.
  • Flexible Picking Methods including batch, zone, cluster, pick-to-cart, and route optimization.
  • Packing Station and Cartonization with scan verification, carton suggestion, label printing, and exception handling.
  • Shipping and Carrier Integration for manifest, load planning, tracking numbers, dispatch confirmation, and TMS alignment.
  • Global Labeling Standard (SSCC Logistics Label) to support interoperable logistics unit identification and track-and-trace.
Fulfillment Precision and Shipping Ready

Workforce, Automation, and Ecosystem

Workforce, Automation, and Ecosystem

A WMS must support execution, workforce control, and integration reliability. This area adds labor visibility, task optimization, automation readiness for RF and robotics, integration monitoring, and governance controls. It helps warehouses scale volume while keeping discipline and audit evidence.

Core capabilities:

  • Labor Performance and Productivity Management with labor standards, productivity metrics, capacity visibility, and bottleneck detection.
  • Task Interleaving and Travel Optimization to reduce wasted movements and maximize throughput per shift.
  • Automation and Execution Hub supporting RF execution, robotics readiness, orchestration patterns, and consistent scan discipline.
  • Integration, API Monitoring, and BI Data Feeds for ERP, MES, TMS, event logging, retry queues, and analytics enablement.
  • Governance, Security, and Audit Readiness including role-based access, segregation of duties, approvals, audit trails, and access logs.
Workforce, Automation, and Ecosystem Workforce, Automation, and Ecosystem

Glossary of terms & abbreviations

  • ABC-XYZ = An inventory classification method. "ABC" ranks items by value or volume, while "XYZ" ranks them by demand variability/predictability.
  • API = Application Programming Interface; a connection that allows the WMS to communicate and exchange data with other software systems.
  • ASN = Advanced Shipment Notice; a document or electronic message sent by a supplier to provide details about a pending delivery before it arrives.
  • BI = Business Intelligence; technologies and strategies for data analysis and reporting of business information.
  • ERP = Enterprise Resource Planning; a software suite that integrates core business processes such as finance and procurement, synchronizing data with the platform.
  • FEFO = First Expired, First Out; an inventory management strategy where products with the earliest expiration dates are picked and shipped first.
  • GR = Goods Receipt; the process or document acknowledging that goods have been received.
  • KPI = Key Performance Indicator; a measurable value used to evaluate the success of operations and track performance metrics.
  • MES = Manufacturing Execution System; a system used to control and document the transformation of raw materials to finished goods on the shop floor.
  • NCR = Non-Conformance Report; a document used to record details of materials or processes that do not meet quality standards.
  • OTIF = On-Time In-Full; a supply chain metric measuring whether shipments are delivered on time and with the correct quantity.
  • RF = Radio Frequency; typically refers to wireless handheld scanners or terminals used by warehouse workers for data entry and task execution.
  • RTV = Return to Vendor; the process of sending rejected or damaged goods back to the supplier.
  • SKU = Stock Keeping Unit; a unique identifier for a specific product or item.
  • SLA = Service Level Agreement; a commitment between service providers and clients regarding expected service levels, often monitored via watchlists for accountability.
  • SSCC = Serial Shipping Container Code; a global standard used to identify individual logistic units (like pallets or cartons) for tracking purposes.
  • TMS = Transportation Management System; a platform focused on moving goods from origin to destination, which the WMS integrates with for shipping.
  • VAS = Value Added Services; additional activities performed on inventory, such as kitting or assembly, beyond standard storage and shipping.
  • WMS = Warehouse Management System; a software solution used to control and optimize warehouse operations including inventory, storage, and fulfillment.

Ready to fully customize Inventory and Warehouse Management System to your needs

Share your structure, policies, and pain points. Rayterton will deliver Inventory and Warehouse Management System customized to your processes, enabling consistent warehouse workflows, accurate inventory data, while addressing your main concerns.