Finance & Accounting ← Back to Software Information

Rayterton Modern Finance & Accounting platform

The intelligent financial core that turns bookkeeping into business strategy. It automates routine tasks and predicts cashflow accurately while ensuring automatic tax compliance. Teams achieve a continuous close and maintain a single source of truth across multiple entities.

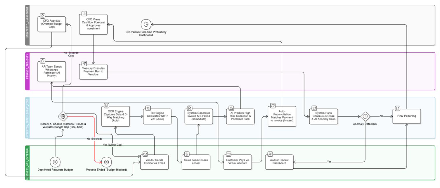
End-to-end Operating Story

End-to-end Operating Story

About Rayterton Intelligent Finance

Rayterton Intelligent Finance serves CFOs, controllers, and operation managers who require zero-touch automation and real-time governance. The platform integrates the financial core with treasury management to eliminate manual reconciliation. It utilizes AI to detect anomalies before data posting to protect the company from fraud and posting errors. Users consolidate group reports in minutes rather than days.

Platform Coverage Map

  • Financial Core and Governance: Global chart of accounts, multi-dimension tagging, period close cockpit, intercompany elimination engine, currency revaluation.
  • Smart Payables: OCR invoice capture, 3-way matching automation, tax engine for WHT and VAT, vendor portal, approval matrix.
  • Revenue and Receivables: Subscription billing, E-Faktur integration hub, AI collection prioritization, virtual account reconciliation, credit risk management.
  • Treasury and Risk: Bank connectivity hub, daily cash position, cashflow forecasting, FX hedging, payment factory.
  • Budgeting and Control: Budget planning models, real-time budget checking, variance analysis, cost center allocation, CAPEX management.
  • Analytics and Compliance: Self-service BI dashboard, AI anomaly detection, audit trails, regulatory reporting, role-based access control.

General Ledger

The General Ledger serves as the central repository for financial data and ensures a single source of truth across multiple entities. The system utilizes a Global Chart of Accounts that supports multi-dimension tagging to allow deep analysis by department or project. A Period Close Command Center provides a real-time hierarchy view of the corporate group and displays closing progress indicators for every entity. This interface allows the CFO to monitor status without contacting branches individually. The system automatically runs intercompany eliminations to produce clean consolidated reports without manual intervention. AI validators detect transaction anomalies before posting to prevent errors and fraud.

General Ledger

Financial Core

The Period Close Command Center provides a real-time hierarchy view of the entire corporate group. CFOs monitor closing progress through status bars and indicators for every entity which eliminates the need to contact branches individually to check status. The system runs intercompany eliminations automatically to ensure a clean consolidation process without manual intervention.

Financial Core

Accounts Receivable

This module prioritizes collection activities based on AI-driven risk scores rather than alphabetical lists. It identifies customers with high failure risks to enable early intervention by finance teams. The system integrates directly with E-Faktur to generate tax documents and QR codes simultaneously with invoice issuance. Virtual account integration reconciles incoming payments instantly to reduce Days Sales Outstanding and ensure accurate receivable records. Users can handle subscription and recurring billing automatically with staged revenue recognition.

Accounts Receivable

Smart Payables and Invoice Automation

This module transforms accounts payable into a control center. The OCR engine captures data from invoices and converts it into structured formats within seconds while a split-screen layout allows users to verify original PDF invoices against auto-filled data. The system automatically performs a 3-way match between invoice, purchase order, and goods receipt. It calculates PPh 23 and other taxes to prevent compliance errors and validates data before payment to prevent budget leakage.

Smart Payables and Invoice Automation

Accounts Payable

The Accounts Payable module automates the spending cycle from invoice capture to payment validation. The OCR engine extracts data from invoice images and converts it into structured formats within seconds. Users verify data using a split-screen layout that displays the original PDF alongside auto-filled fields. The system performs an automatic 3-way match between the invoice, purchase order, and goods receipt to validate expenditures. An integrated tax engine calculates PPh 23 and VAT automatically to ensure compliance with local regulations and prevent budget leakage.

Accounts Payable

Predictive Receivables and Collection

Predictive Receivables and Collection

The platform prioritizes collections based on AI-driven risk scores and identifies customers with high failure risk so finance teams can act early. The system generates invoices and E-Faktur tax documents simultaneously to streamline the billing process. Virtual account integration reconciles incoming payments instantly which reduces Days Sales Outstanding and ensures cash enters the bank faster.

Predictive Receivables and Collection

Treasury and Cashflow Management

Executives gain total visibility of cash positions across all bank accounts in real-time through the bank connectivity hub. The dashboard displays actual cash versus forecasted cash for the next 30 days and visualizes FX exposure to manage currency risks effectively. Users can simulate scenarios to plan for investments or loans and prevent cash crunches before they occur.

Treasury and Cashflow Management

Budgeting

The Budgeting module actively enforces financial discipline by monitoring departmental spending against defined caps. Real-time controls block transactions automatically if they exceed the allocated budget. This feature prevents overspending before it impacts year-end profit. Predictive variance analysis alerts managers regarding budget deviations and forecasts end-of-year results based on current spending trends. The system supports complex budget planning models and cost center allocations to maintain profitability.

Budgeting

Cost Guardrails

Cost Guardrails

The system actively enforces budget discipline. It monitors departmental spending against defined caps using visual indicators. The platform blocks transactions automatically if they exceed the allocated budget. This mechanism prevents overspending before it impacts the year-end profit. Managers receive real-time alerts regarding budget variances.

Treasury

The Treasury module unifies accounting and bank management to provide total visibility of cash positions. A Bank Connectivity Hub allows users to retrieve transaction statements and execute payments directly from the ERP. The system manages foreign exchange exposure by calculating unrealized gains or losses automatically based on market rates. Smart payment runs prioritize disbursements based on due dates and available early payment discounts to optimize fund usage.

Treasury

AI Analytics and Continuous Compliance

AI monitors transactions 24/7 to detect anomalies such as duplicate payments or unauthorized weekend postings. It provides a drill-down capability from macro graphics to specific journal entries. The system ensures compliance with local standards including PSAK and tax regulations. Audit trails record every data change to satisfy external auditors. This security framework creates a safe environment for high-level decision making.

AI Analytics and Continuous Compliance

Cashflow Management

This feature visualizes future liquidity through real-time data analysis to support strategic decisions. The dashboard displays actual cash balances alongside forecasted cash positions for the upcoming 30 days. Users can simulate various scenarios such as currency fluctuations or payment delays to plan for investments or loans. This predictive capability identifies potential cash shortages in advance to allow for proactive liquidity planning.

Cashflow Management

Financial Reporting

Financial Reporting

The reporting suite transforms historical data into actionable insights using real-time dashboards. Executives can monitor key performance indicators such as EBITDA and Net Profit Margin with the ability to drill down from macro graphics to specific journal entries. Self-service tools allow non-technical users to generate custom reports without IT assistance. The system ensures full compliance with local standards including PSAK and tax regulations.

Glossary of terms & abbreviations

  • OCR (Optical Character Recognition): Technology that converts images of typed or handwritten text into machine-encoded text.
  • 3-Way Match: A payment verification process that compares the Invoice, Purchase Order, and Goods Receipt.
  • DSO (Days Sales Outstanding): A measure of the average number of days that it takes a company to collect payment after a sale has been made.
  • FX (Foreign Exchange): The exchange of one currency for another or the conversion of one currency into another currency.
  • PSAK (Pernyataan Standar Akuntansi Keuangan): The Financial Accounting Standards used in Indonesia.
  • EBITDA: Earnings Before Interest, Taxes, Depreciation, and Amortization.
  • API (Application Programming Interface): A software intermediary that allows two applications to talk to each other.
  • RBAC (Role-Based Access Control): A method of restricting network access based on the roles of individual users within an enterprise.
  • WHT (Withholding Tax): Income tax withheld from employees' wages and paid directly to the government by the employer.

Deploy Your Intelligent Finance and Treasury Core

Share your chart of accounts structure, historical invoice data, and budget templates. Rayterton will configure a pilot environment that maps your specific multi-entity hierarchy and local tax requirements. We then execute a historical analysis using the AI Anomaly Detector to identify past irregularities and potential fraud patterns in your actual journals. This process allows your CFO and auditors to validate the accuracy of the OCR engine, the speed of the period close consolidation, and the reliability of cashflow forecasts before a full implementation.