Rayterton Banking Risk & Compliance System

Rayterton Risk and Compliance Platform unifies Financial Crime Compliance, Credit Risk, and Operational Risk into a single enterprise-grade system. It ensures real-time detection, precise financial measurement, and defensible regulatory reporting through an audit-ready architecture.

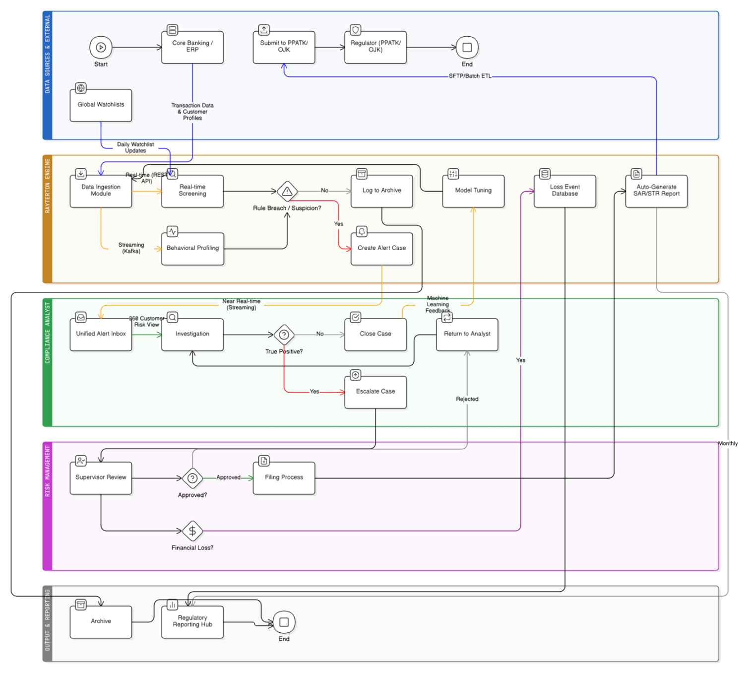
End-to-end Operating Story

End-to-end Operating Story

About Rayterton Risk and Compliance

Rayterton is designed for financial institutions that require integrated risk visibility and automated compliance. It replaces siloed data with a unified view for Compliance Officers, Risk Managers, and Auditors. The platform supports end-to-end risk lifecycles from customer onboarding and transaction monitoring to IFRS9 calculations and regulatory submission. Key outcomes include reduced false positives, automated provisioning calculations, and full traceability of data for external audits.

Financial Crime Defense and Screening

Screening must be accurate to prevent financial crime without slowing down business operations. This module delivers high-speed name matching and real-time payment filtering. It handles global sanctions lists and Politically Exposed Persons (PEP) data using advanced fuzzy logic to identify true matches despite name variations or typos. Core capabilities: Global Watchlist Management to automate updates from sanction lists and PEP databases. Customer Screening with Fuzzy Matching Logic to detect name similarities and assign similarity scores to reduce false positives. Real-time Payment Interdiction to instantly block or hold transactions involving sanctioned entities before funds leave the bank. Customer Onboarding checks to ensure compliance and reputation protection from the first interaction.

Financial Crime Defense and Screening

Intelligent Transaction Monitoring (AML)

Effective Anti-Money Laundering (AML) requires detecting complex patterns beyond simple thresholds. This area allows risk teams to configure detection scenarios without technical coding. The system monitors customer behavior to identify anomalies such as sudden transaction spikes or structuring patterns. Core capabilities: Visual Rule Builder to create and modify detection scenarios using a drag-and-drop interface without coding. Behavioral Profiling and Spike Detection to compare current activity against historical baselines and peer group norms. Historical Replay Simulation to test new rules against past transaction data for impact analysis before deployment. Automated Alert Generation with detailed audit trails for every flagged transaction.

Intelligent Transaction Monitoring (AML)

Credit Risk and IFRS9 Provisioning

Credit risk management demands precise calculation and staging automation. This module replaces manual spreadsheet calculations with an automated engine compliant with IFRS9 and CECL standards. It ensures accurate provisioning and capital allocation based on credit scoring and portfolio performance. Core capabilities: IFRS9 Staging Dashboard to track customer movement between Performing, Underperforming, and Default stages. Automated CKPN Calculation to compute Expected Credit Loss (ECL) based on Probability of Default (PD), LGD, and EAD. Internal Rating Based (IRB) Engine to generate credit scores and rating grades for individual borrowers. Concentration Risk Monitoring to track exposure limits across specific sectors or geographies.

Credit Risk and IFRS9 Provisioning

Operational Risk and Loss Management

Operational risk requires proactive identification and consistent incident recording. This section digitizes the Risk Control Self Assessment (RCSA) process and centralizes loss data. It provides early warnings through Key Risk Indicators (KRI) to mitigate risks before they result in significant financial loss. Core capabilities: Enterprise Risk Heatmap to visualize risk distribution based on impact and likelihood frequencies. Key Risk Indicator (KRI) Gauges to monitor specific risk thresholds and trigger alerts when limits are breached. Risk Control Self Assessment (RCSA) tools for business units to evaluate their own risks and controls. Loss Event Database (LED) to record, track, and analyze root causes of financial and non-financial operational losses.

Operational Risk and Loss Management

Integrated Investigation Hub

Investigations are faster when analysts have all data in one location. This central workbench unifies alerts from AML, fraud, and watchlist screening into a single inbox. It utilizes network visualization to uncover hidden relationships between entities and streamlines the decision-making process. Core capabilities: Unified Alert Inbox to manage tasks from all risk modules in a single view with maker-checker workflows. Interactive Network Graph to visualize connections between customers, transactions, and external entities. 360-Degree Customer Risk View displaying profiles, transaction history, and risk scores on one screen. Automated SAR/STR Generation to draft Suspicious Activity Reports for regulators based on investigation findings.

Integrated Investigation Hub

Governance, Reporting, and Analytics

Regulatory compliance relies on data transparency and timely reporting. This module ensures that every report number can be traced back to its source data. It includes pre-built templates for local regulators and tools for validating the performance of risk models. Core capabilities: Data Lineage Visualization to map the journey of data from core banking systems to final regulatory reports for audit defense. Regulatory Report Status Center to manage the drafting, validation, and submission of reports like LBU and APU PPT. Model Governance and Validation to inventory risk models and monitor their performance for accuracy or drift. Executive CRO Dashboard to provide real-time visibility into the bank's overall risk position against its risk appetite.

Governance, Reporting, and Analytics

Glossary of terms & abbreviations

  • AML (Anti-Money Laundering): A set of regulations and procedures designed to detect and prevent the practice of generating income through illegal actions.
  • CKPN (Cadangan Kerugian Penurunan Nilai): The Indonesian term for allowance for impairment losses which is calculated automatically by the system to meet financial standards.
  • Data Lineage: A visualization of the data lifecycle that traces the origin and transformation of data from source to report to ensure audit readiness.
  • Fuzzy Matching: A technique used in screening to identify names that are similar to watchlist entities even if there are typos or slight variations.
  • IFRS9 (International Financial Reporting Standards 9): An accounting standard that requires banks to recognize expected credit losses and classify assets into stages.
  • KRI (Key Risk Indicator): A metric used to measure the possibility of a future adverse impact and trigger early warnings when risk thresholds are exceeded.
  • KYC (Know Your Customer): The mandatory process of identifying and verifying the client's identity when opening an account.
  • LBU (Laporan Bank Umum): A mandatory report submitted by commercial banks to the regulator which is supported by the system's template hub.
  • LTKM (Laporan Transaksi Keuangan Mencurigakan): The Indonesian terminology for Suspicious Transaction Report which is generated for submission to the financial intelligence unit.
  • PD (Probability of Default): A credit risk metric that estimates the likelihood that a borrower will be unable to meet its debt obligations.
  • PEP (Politically Exposed Person): An individual who is or has been entrusted with a prominent public function and presents a higher risk for potential involvement in bribery or corruption.
  • RCSA (Risk Control Self Assessment): A method where business units identify and evaluate their own risks and the effectiveness of their controls.
  • SAR (Suspicious Activity Report): A document that financial institutions must file with the regulator when there is a suspected case of money laundering or fraud.

Deploy Your Banking Risk and Compliance Core

Share your risk framework, regulatory requirements, and current pain points. Rayterton will configure a pilot environment that maps your specific compliance workflows and integrates with your core banking systems. We then execute a historical analysis using the AML detection engine to identify patterns in your transaction data. This process allows your Compliance Officers, Risk Managers, and Auditors to validate the accuracy of screening logic, the speed of alert generation, and the reliability of regulatory reporting before a full implementation.